Detailed Step-by-Step Hot Rolling Process
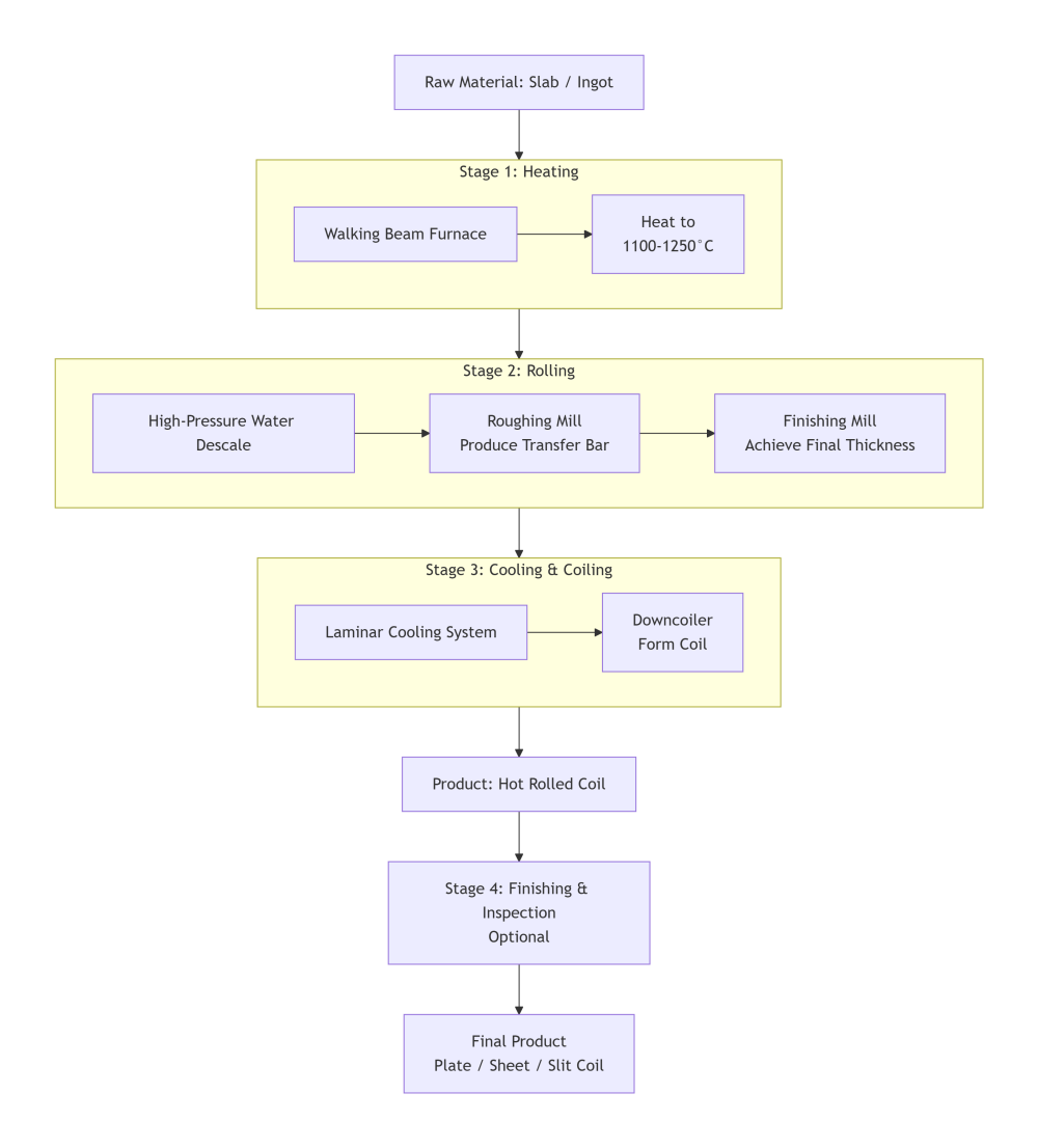
The entire process can be divided into four main stages, as illustrated in the flowchart below:

Purpose: To increase the slab's plasticity, reduce its deformation resistance, and make it suitable for rolling.
Equipment: Typically a Walking Beam Furnace.
Process:
Slabs (typically 150-250mm thick) from the continuous caster are charged into the furnace.
They are heated slowly and uniformly according to a preset curve to 1100°C – 1250°C (depending on steel grade) to achieve complete austenitization and uniform temperature throughout.
This is the core stage, divided into Roughing and Finishing.
Descaling:
After exiting the furnace, the red-hot slab first passes through a High-Pressure Water Descale Box.
Water jets at pressures above 200 bar remove the primary scale formed during heating, ensuring final surface quality.
Roughing Mill:
Purpose: To reduce the slab thickness with large reductions, producing a Transfer Bar (typically 30-50mm thick).
Equipment: A reversing mill or a continuous roughing mill train.
Characteristic: Few passes with high reduction per pass, minimal temperature loss.
Finishing Mill:
Purpose: To roll the transfer bar down to its final target thickness (typically 1.2mm – 25.4mm) while controlling dimensional accuracy, shape (flatness), and surface quality.
Equipment: A tandem mill consisting of 6-7 four-high mill stands.
Process: The transfer bar passes continuously at high speed (up to 20+ m/s) through each stand. Each stand applies a small reduction. AGC (Automatic Gauge Control) and Shape Control systems make real-time adjustments. The final strip exits at the desired thickness.
Run-Out Table Cooling (Laminar Cooling):
The strip exiting the finishing mill is still above 800°C. It immediately enters the laminar cooling section.
Controlled, uniform cooling is applied by hundreds of top and bottom headers using a curtain of water.
Cooling Rate is a critical parameter that determines the final microstructure and mechanical properties (e.g., grain size, phase composition, strength, toughness).
Downcoiling:
When the strip front reaches the target coiling temperature (typically 550°C – 650°C), it engages the Downcoiler.
The downcoiler winds the hundreds-of-meters-long hot strip into a Hot Rolled Coil, weighing tens of tons.
Cooling: Coils are cooled to room temperature in storage yards (air cooling or forced cooling).
Finishing Operations:
Skin-Pass/Slight Cold Rolling: Improves flatness, surface finish, and imparts a slight hardening.
Trimming (head/tail and side trimming).
Slitting: Cutting the wide coil into multiple narrow strip coils.
Cut-to-Length/Shearing: Uncoiling, leveling, and shearing the coil into discrete plates/sheets.
Inspection: Final checks on dimensions, surface, and properties (via sample testing).
Packaging & Shipping: Packaged according to customer requirements and dispatched.